关于2023年度中国发明协会发明创业奖申报项目的公示
发布日期:2023-07-13 浏览次数:501
关于2023年度中国发明协会发明创业奖申报项目的公示
各有关单位:
根据《中国发明协会关于2023年度“发明创业奖”评选工作的通知》(中发协字〔2023〕19号),我单位参与完成的项目申报发明创业奖,需对相关信息予以公示。本项目名称为“大容量高参数生活垃圾高效清洁焚烧发电关键技术及应用”,公示日期自2023年6月19日至2023年6月25日止(7个自然日)。在公示期内,对本项目如有异议,请以书面形式提出。单位提出异议的须加盖单位公章,个人提出异议的须签署真实姓名和单位(不得打印,匿名异议不予受理),异议材料送康恒环境研究院处。
联系电话:18135024879 联系人:姚倩倩
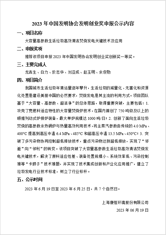
附件:公示内容(大容量高参数生活垃圾高效清洁焚烧发电关键技术及应用)
关于2023年度中国发明协会发明创业奖申报项目的公示
各有关单位:
根据《中国发明协会关于2023年度“发明创业奖”评选工作的通知》(中发协字〔2023〕19号),我单位参与完成的项目申报发明创业奖,需对相关信息予以公示。本项目名称为“大容量高参数生活垃圾高效清洁焚烧发电关键技术及应用”,公示日期自2023年6月19日至2023年6月25日止(7个自然日)。在公示期内,对本项目如有异议,请以书面形式提出。单位提出异议的须加盖单位公章,个人提出异议的须签署真实姓名和单位(不得打印,匿名异议不予受理),异议材料送康恒环境研究院处。
联系电话:18135024879 联系人:姚倩倩
附件:公示内容(大容量高参数生活垃圾高效清洁焚烧发电关键技术及应用)
- 上一篇:关于2023年度河北省科学技术进步奖申报项目的公示
- 下一篇:无



