EN
CN
EN
首页
解决方案
设备与EPC及运营服务
垃圾焚烧发电投资
国际业务
环境修复
污泥处理处置
供热
综合能源利用
技术创新
固废科学家
前沿技术
走进康恒
大事记
企业文化
企业荣誉
创始人故事
企业党建
我们的团队
媒体中心
媒体中心
企业公民
企业公民
联系康恒
联系我们
项目参观
加入我们
供应商合作
首页
解决方案
+
-
设备与EPC及运营服务
垃圾焚烧发电投资
国际业务
环境修复
污泥处理处置
供热
综合能源利用
技术创新
+
-
固废科学家
前沿技术
走进康恒
+
-
大事记
企业文化
企业荣誉
创始人故事
企业党建
我们的团队
媒体中心
+
-
媒体中心
企业公民
+
-
企业公民
联系康恒
+
-
联系我们
项目参观
加入我们
供应商合作
媒体中心
Media Center
首页
>
媒体中心
>
媒体中心
媒体中心
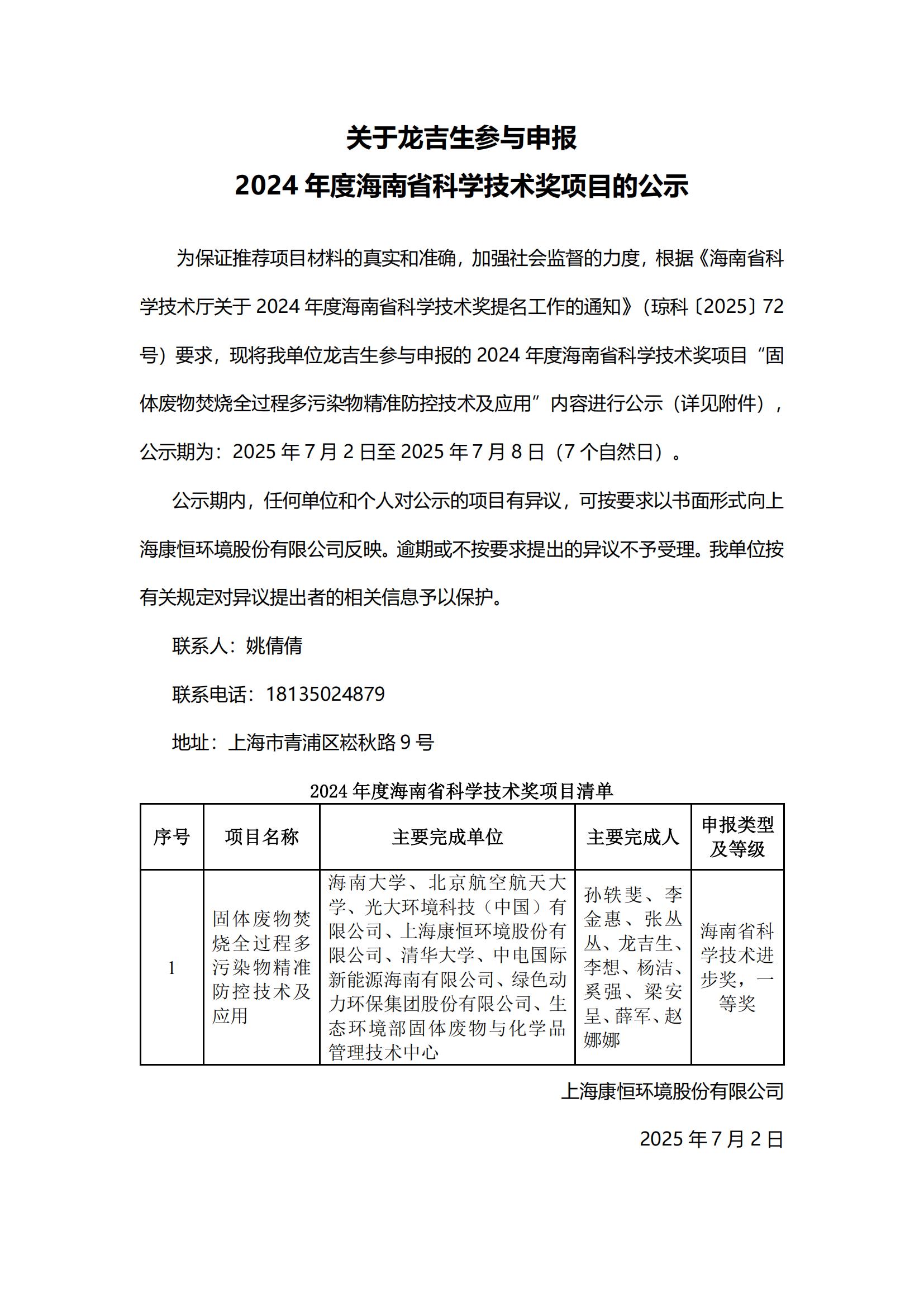
关于龙吉生参与申报2024年度海南省科学技术奖项目的公示
附件:关于龙吉生参与申报2024年度海南省科学技术奖项目的公示
2025-07-02
查看更多
首页
上一页
1
2
3
4
5
6
下一页
尾页
1
2
3
4
5
6
7
8
9
10
11
12
13
14
15
16
17
18
19
20
21
欢迎关注我们的微信官方账号
手机微信扫描二维码
关注康恒环境微信官方账号,获取最新品牌资讯。